• 招生快讯
    当前位置: 首页 > 招生快讯 > 正文
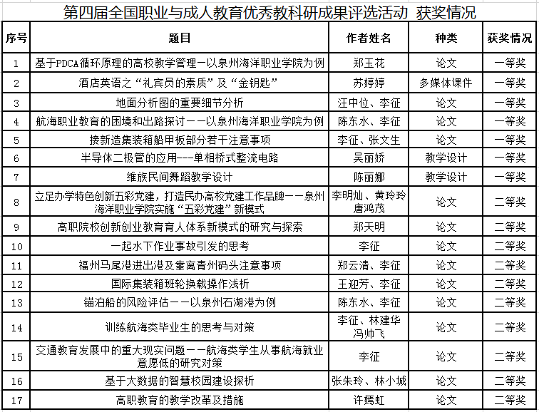
    【喜讯】我校在第四届全国职业与成人教育优秀教科研成果评选中取得佳绩
    发布时间: 2019-06-17 00:00:00    浏览次数:    发布部门:

    新闻中心讯(魏起书供稿  党政办编辑)近日,中国职业与成人教育学会公布第四届全国职业与成人教育优秀教科研成果评选结果,我校共获得一等奖7项、二等奖10项,为我校办学以来取得的最好成绩!

    本届全国职业与成人教育优秀教科研成果评选活动于2019年3月开始征稿,历时三个月。我校高度重视本届教科研成果评选活动,积极动员教师投稿。其中由郑玉花、苏婷婷、汪中位、陈东水、李征、张文生、吴丽娇、陈丽娜等教师参评的7项成果荣获一等奖;由李明灿、郑天明、李征、郑云清、王迎芳、陈东水、张朱玲、许嫣红等教师参评的10项成果荣获二等奖。

    学校将继续深化教育教学改革,进一步加大教育科研的力度,注重科学、规范管理,坚持走教育科研强校之路,力促师资队伍建设,进一步推动学校内涵的长足发展,不断提升学校学术科研水平。


    招生热线 (0595)83858888
    招生咨询QQ:813486821

    电话:(0595)88983105       传真:(0595)88983160
    地址:福建省石狮市祥芝镇古浮二十区1号

    微信服务号