春风十里,不如泉海有你
泉州海洋职业学院是经福建省人民政府批准、教育部备案,纳入全国高考统招计划,具有独立颁发国家学历证书资格的普通高等院校。学校坐落在中国东南沿海著名侨乡、历史闻名的东方第一大港、中国古代海上丝绸之路的起点福建省泉州市,地处泉州湾南岸,毗邻国家一类口岸石湖港和祥芝国家级中心渔港。校园依山面海,风景秀丽,气候宜人。学校滨海建校,总占地1105亩,其中海边训练基地有94亩,另有排他性海域面积280亩。学校在校生人数10348人,是一所“千亩万人”办学规模的高职院校。
学校建有86个实验实训室、21个校内理实一体化教学场所、9个生产(经营)性实训基地、141个校外顶岗实习基地。学校设有航海交通学院、海洋工程学院、信息工程学院、艺术体育学院、经济管理学院、通识教育学院、马克思主义学院、国防教育基地、国际船员专修学院、国际特种船船员培训学院与远洋渔业船员培训学院等教学培训单位及多家校企合作产业学院,开设海洋工程类、交通运输类、智能制造类、现代服务类、经济管理类、家政服务类、艺术体育类等30多个高职专业,形成了完善的实践教学培养体系。学校被授予福建省首批现代学徒制试点单位、福建省首批“二元制”人才培养模式试点单位,拥有福建省产业学院3个,省级生产性实训基地1个,省级示范专业1个。是国内同类院校中唯一拥有独立码头、港湾、沙滩、岛屿,并且具备开展滩涂登船紧急出航、登岛、荒岛求生、反海盗、海上求生、水下智能装备、海洋工程等优越训练条件的高校。学校是福建省“双高计划”立项建设校,拥有交通运输部海事局批准的含无限航区船长、轮机长、特种船等在内的23个船员培训许可项目,是农业农村部海洋渔业船员一级培训机构,是国务院扶贫办“全国扶贫就业创业培训基地”。同时,学校非常重视学生思想政治教育和国防教育,设立了本市首家高校武装部,开办国防教育后备班,是泉州市国防教育基地,建有国内首个海权主题党建思政馆。
福建省春季分类考试泉州海洋职业学院招生专业:

备注:招生专业最终以教育厅公布为准。
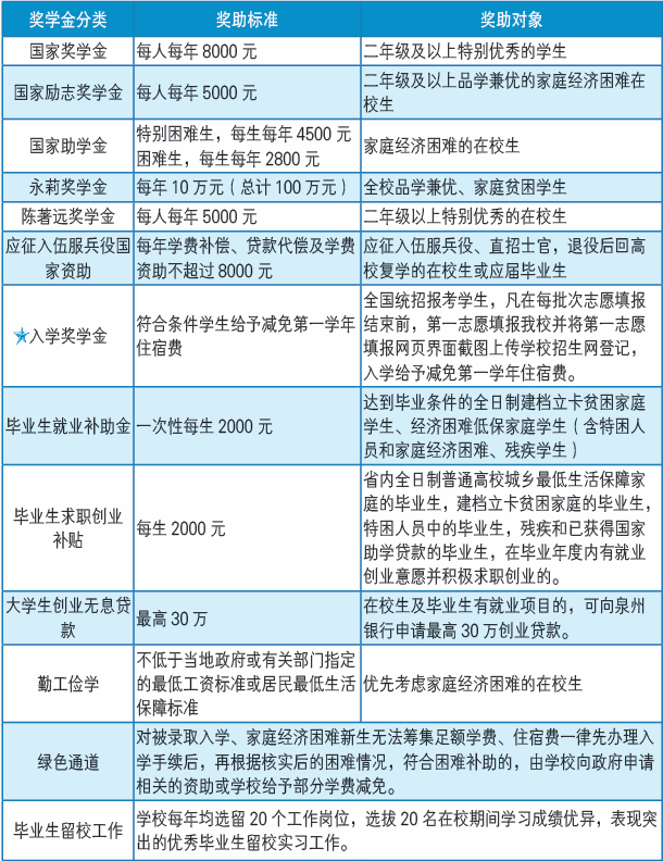
百万奖学金:
欢迎同学们报考泉州海洋职业学院,因为——
1、泉海育训并举全省领先
学校有国家交通部海事局海船船员教育培训基地,毕业可选择在校参与以下培训就业:国际船员培训、特种船培训、渔民培训、海上设施工作人员海上交通安全技能培训。拥有全国水产技术推广人员培训基地,全国扶贫就业创业培训基地,省级退役军人就业创业园地,乡村振兴使命乡贤培训基地等多项培训资质。面向校内学生及校外社会人员开展各类职业技能培训、学历提升、就业岗位培训等,年培训量35000余人次,职业培训规模和影响力全省领先。
2、泉海专业建设优势明显
学校设有13个二级学院,开设36个专业,覆盖航海交通类、海洋工程类、智能制造类、文化教育类、计算机信息类、艺术体育类、现代服务类、经济管理类等社会急需人才领域。所有专业均对接国家和区域主导产业、支柱产业和战略性新兴产业。密切服务于区域经济社会和产业转型发展,能够满足不同学生的需要。
3、泉海教师团队素质高强
学校教师中具有硕士、博士学历学位的占比近一半,专业课教师中二级教授、教授职称占比近三成,来自行业企业一线的技术骨干、“双师型”教师占比近七成,学校有一支素质优良、结构合理的师资队伍,为学生提供精彩的课程教学;有一支充满爱心的学生管理团队。
4、泉海设施齐全生活优雅
校内各场所均装有空调;宽敞明亮的海景宿舍(2-6人间),洗衣机、热水器、空调、独立卫浴、观景阳台等配备齐全;校园内学生街、商业区,还有图书馆、电影厅、体能训练中心、健身房、游泳池、灯光篮球场、WIFI6无线校园和5G信号校园全覆盖。
5、泉海产教融合培养精英
学校设有200余个校内外实训基地,与158家规模以上企业签订合作协议和联合培养人才协议,所有专业全部实行“工学结合”教学模式,学生经过“先跟随,后引领”两个阶段的实践,再进行轮岗交叉学习,专业职业生涯导师全程跟踪指导。让每一个选择泉海的学生都能迅速成长为产业精英。
6、泉海就业创业英才辈出
历届毕业生全部就业,毕业起薪长期居全省同类高校第一;校内
设有服务类、电商物流类等多个特色孵化园地,校内外专业创业导师全程指导,培养出多位具有影响力的创业杰出校友;入学即开展岗位认知,课程植入就业指导及生涯规划,让每一位学生就业无忧。
7、泉海直招士官铸魂造梦
全省首所与军区合作开展“国防后备班招生;同时为水上民兵训练、新兵役前训练军旅氛围浓厚;学校连续多年毕业生士官直招比例全省第一;大学生入伍比例全省高校第一。淬炼青春,筑梦军营,为国家培养了优秀的后备人才。
8、泉海面朝大海四季花开
泉州是一座向海而生、爱拼敢赢的城市,学校依托泉州千年古港的海洋文化底蕴,依城面海而建,校园优美,有山、有水,有湖、有井……是全国唯一校内有沙滩、有海、有可开航实训船的高校,漫步校园,面朝大海,四季花开,是很多影视剧指定拍摄地。
9. 泉海书香校园培育英才
藏书丰富的图书馆大楼,设置有海事陈列厅、校史陈列厅、电影厅、观海厅、多功能报告厅、多媒体教室、智慧教室等,成为你邀游知识海洋的绝佳去处。图书馆实行全开放式服务,图书馆每周开馆时间达95个小时。根据学校的专业设置,图书馆文献形成以航海、轮机、交通运输为主,经济、英语、电子等其它为支撑的馆藏体系。图书馆可全文使用超星电子图书130余万册;清华同方CNKI期刊、报纸、年鉴等数据库近2000万篇文献;图书馆是国家科技图书文献中心的全文授权用户,也是中国高等教育文献保障系统(CALIS)成员馆,实现与全国高校图书馆的信息资源共建共享。
就业保障
我校就业率连续几年都在98%以上,处于同类院校前列。每年都会通过订单培养、校企合作、校园大型招聘会、分院专场招聘会、校友专场招聘会、等多种就业方式,学校每年都会培养一批在校学生留校实习工作,为毕业生提供就业岗位。毕业生与就业岗位的比例为1:3,学校连续多年在福建省教育厅统计本省高校毕业生起薪中位居榜首。以下是我校部分合作企业名单:
|
中船集团
|
北京鑫裕船舶管理有限公司
|
宁德新能源科技
|
厦门金拱门有限公司
|
|
中国海洋石油
|
厦门泛海船舶管理有限公司
|
厦门蓝尚科技
|
京东
|
|
招商集团
|
卡宾(中国)有限公司
|
中远海运集团
|
百德跨境电商园
|
|
福建闽海能源有限公司
|
福建七匹狼有限公司
|
中国中车机电有限公司
|
千玺文化传媒有限公司
|
|
厦门华洋海事中心
|
顺丰物流集团
|
福建海运集团
|
广发银行
|
|
泉州安盛船务有限公司
|
泉州中泉国际船务有限公司
|
通达集团
|
361度(中国)有限公司
|
“3+2”专升本
校内开设专升本课程培训,采取“线上+线下”灵活的学习方式。与省内各本科院校无缝对接,主要升本院校如下表:
|
福建师范大学
|
宁德师范学院
|
|
泉州师范学院
|
三明学院
|
|
华侨大学
|
龙岩学院
|
|
集美大学
|
闽江学院
|
校园环境
学校北门
全国高校唯一的海丝文化及泉州海交史石雕景观围墙
体能综合训练场
七星湖
室外游泳池
自由降落式救生艇
“育航号”国内唯一在校园内可航行的实训船
图书馆
标准田径运动场
篮球场
健身房
学生街
海景宿舍
宿舍内景
学生餐厅
模拟吧台
国内最先进的360度大型船舶操纵模拟器
空乘模拟舱
AR+Steam教室
远程计算机终端考场
电子琴房

海权红馆教育基地
游艇帆船训练基地
学校东门
地址:福建省泉州市石狮大道
招生热线:0595-83858888
官方QQ咨询:813486821
网站:www.qzoiedu.com