• 招生快讯
    当前位置: 首页 > 招生快讯 > 正文
    我校获批全国首批海上设施工作人员海上交通安全技能培训资质
    发布时间: 2022-03-27 00:00:00    浏览次数:    发布部门:

    我校获批全国首批海上设施工作人员海上交通安全技能培训资质


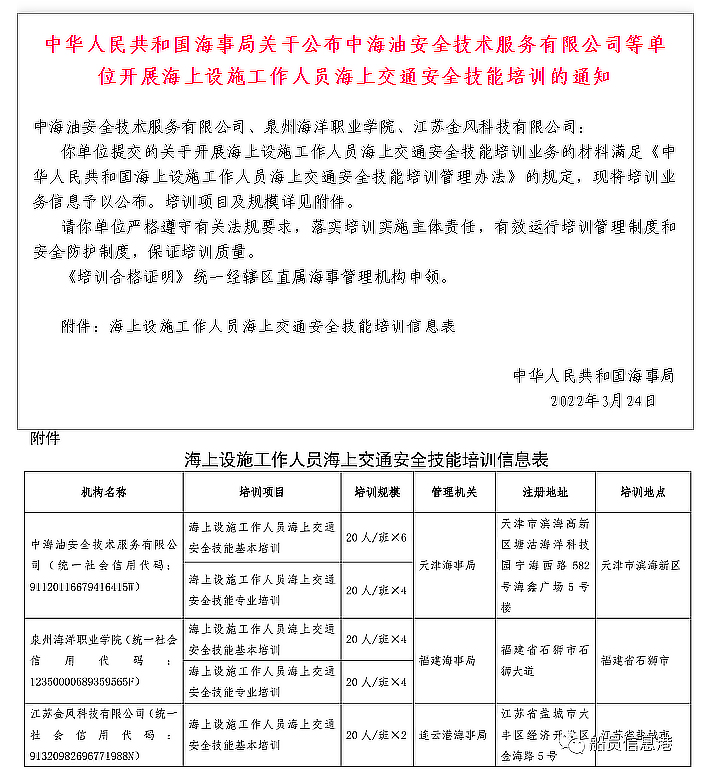
    疫情挡不住喜讯的到来!3月24日,中华人民共和国海事局颁发《关于公布中海油安全技术服务有限公司等单位开展海上设施工作人员海上交通安全技能培训的通知》,我校成为全国首批开展此项培训业务的单位。

    海上交通安全技能培训是指海上设施工作人员应接受的消防、救生等技能的基本培训和避碰、信号、通信等技能的专业培训。本次我校获批的规模为基本培训20人/班×4、专业培训20人/班×4。

    在中华人民共和国管辖水域内停泊、作业的海上设施上的所有工作人员应接受基本培训,承担避碰、信号与通信有关职责的工作人员还应接受专业培训。已从事相应工作的海上设施工作人员,应当于2022年9月1日前完成海上交通安全技能培训,持有相应的《培训合格证明》。

    学校将严格遵守有关法规要求,落实培训实施主体责任,有效运行培训管理制度和安全防护制度,保证培训质量。

    招生热线 (0595)83858888
    招生咨询QQ:813486821

    电话:(0595)88983105       传真:(0595)88983160
    地址:福建省石狮市祥芝镇古浮二十区1号

    微信服务号