学校主页
首页
学校概况
专业介绍
航海交通学院
航海技术
国际邮轮乘务管理
空中乘务
高速铁路客运服务
港口物流管理
海洋工程学院
轮机工程技术
船舶工程技术
汽车制造与试验技术
机电一体化技术
海洋工程装备技术
智能控制技术
石油化工技术
工业机器人技术
无人机应用技术
飞机机电设备维修
信息工程学院
移动互联应用技术
艺术设计
数字媒体艺术设计
计算机应用技术
电子信息工程技术
大数据技术
影视编导
室内艺术设计
动漫制作技术
软件技术
经济管理学院
市场营销
工商企业管理
大数据与财务管理
电子商务
商务数据分析与应用
网络营销与直播电商
大数据与会计
健康休闲学院
社会体育
婴幼儿托育服务与管理
表演艺术
体育保健与康复
康复工程技术
护理
国防教育学院
航海技术专业
轮机工程专业
电子信息工程技术专业
计算机应用技术专业
通识教育学院
马克思主义学院
游艇帆船学院
休闲服务与管理
游艇设计与制造
招生简章
招生政策
招生快讯
入学指南
录取查询
联系我们
咨询热线
组织架构
首页
学校概况
专业介绍
航海交通学院
海洋工程学院
信息工程学院
经济管理学院
健康休闲学院
国防教育学院
通识教育学院
马克思主义学院
游艇帆船学院
招生简章
招生政策
招生快讯
入学指南
录取查询
联系我们
咨询热线
组织架构
入学指南
当前位置:
首页
>
入学指南
> 正文
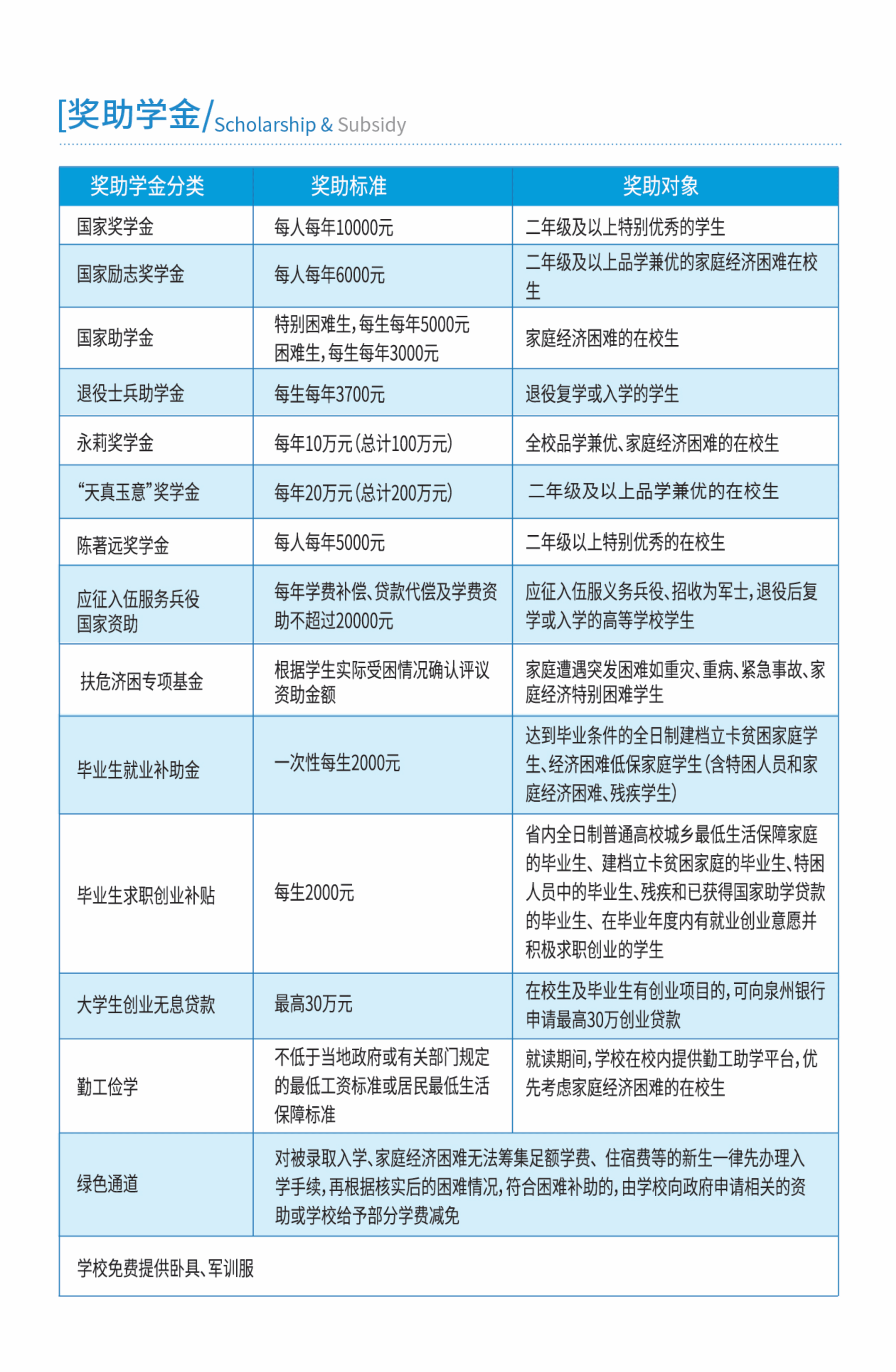
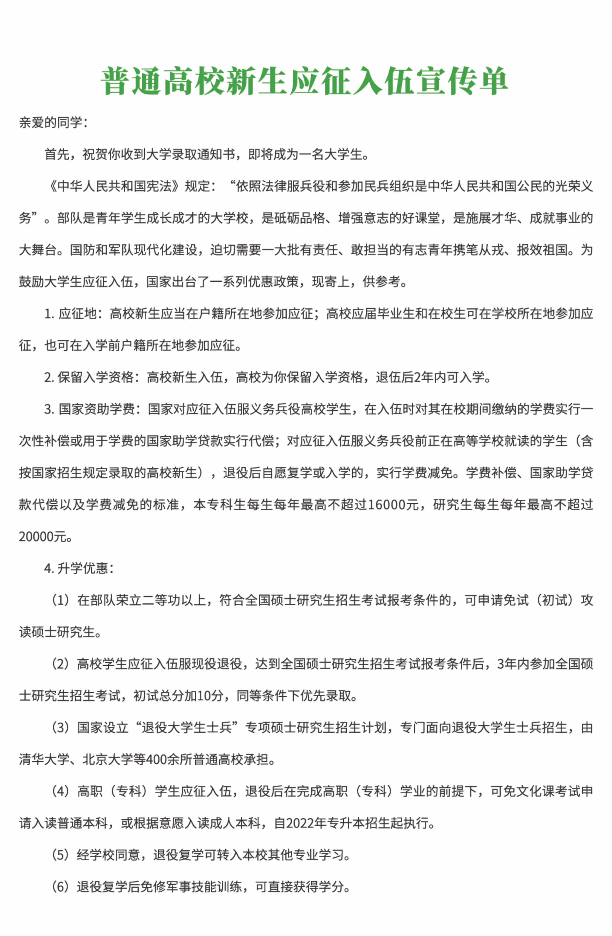
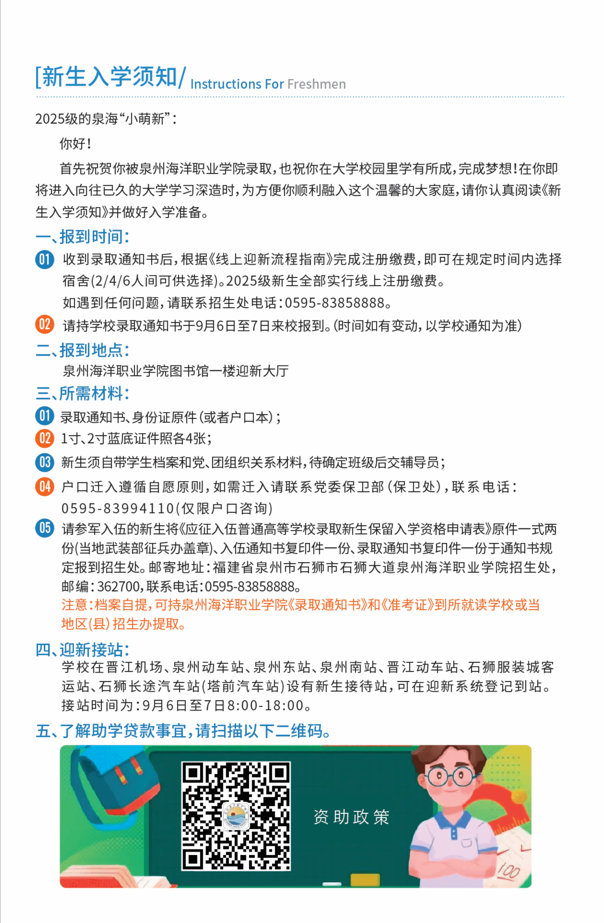
2025年新生入学指南
发布时间:
2026-04-09 16:08:28
浏览次数:
发布部门:
招生热线 (0595)83858888
招生咨询QQ:813486821
电话:(0595)88983105 传真:(0595)88983160
地址:福建省石狮市祥芝镇古浮二十区1号
微信服务号
X